In this version, I  started to use 2040 (20mm x 40mm) profile instead of 2020, but when I switched to  linear rails the 2040 was too high.  Using linear rails resulted in tighter tolerances and  smoother operation.

I installed two of linear rails on top of the 2040 profile Y-axis (the sides) and threaded ends of 2040 profile in order to screw the motor mount directly to it (instead of using a corner brace).  I had to redesign and reprint the motor mounts.  When it was all put together and I was admiring how good it looked and how sturdy it was, I realized the linear rails added 13 mm in height to the Y-axis, resulting in the motor timing gear and end pulleys no longer in alignment.   Grrrrr...a aliq
Electronics
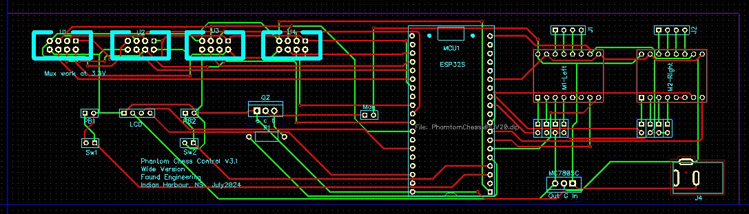
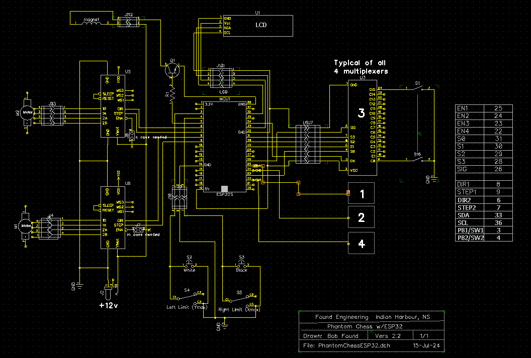
I realized early that the Arduino Nano that was in the original design was somewhat lacking in speed and memory.  I was going to use an Arduino Due or Mega that overcomes these deficiencies but they are huge in physical size.  I had an ESP32 "in stock", which I've never used, so decided on this for the MCU.

The sensor board shown below went through another iteration: I put the sensors at 45 degree angle (as shown) instead of vertical,  to get maximum coverage by the floating magnet.   I also put the multiplexer and 8 pin IDC connector on the OTHER side of the board so the parts would fit flat, even with the sensors.  Sensors face the magnet.
I made this tester so I could test and calibrate the position of the magnet.   Go here for details of this instrument:  StepperTester

How to use 2040 profile

How CoreXY works

Using wheels on 2020 V-profile

Changing 3D printed parts to suit other modifications, using TinkerCad

Converting V-profile to linear rails

Swapping out an Arduino Nano for an ESP32

I did learn some stuff along the way, so it wasn't a total loss!
Second Build
2
Copyright 2024 Queenidog - All Rights Reserved