Copyright 2021 Queenidog - All Rights Reserved
Update:(Nov2021)
Update:(Nov2021)
Wednesday, November 17, 2021
I used those cheap spring-back contacts that I dislike because you have to pry the spring up if you want to insert a stranded wire.  Even Dupont connectors are hard to fit in.  It isn't too much of a problem with the very outside strip (left side) but internal ones are terrible to work it.


 
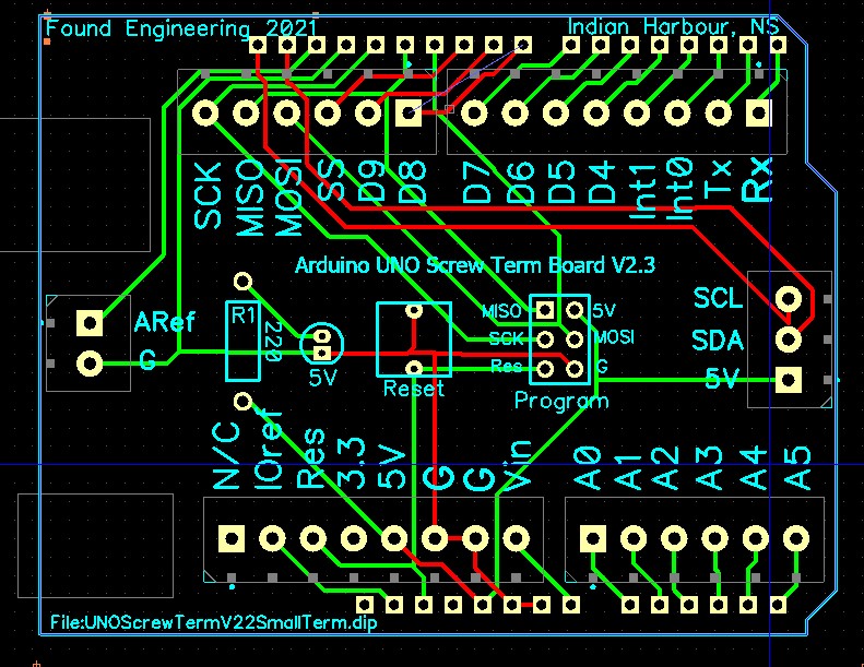
New Improved Arduino UNO Screw Shield
Tuesday, May 17, 2022
This is an improved version of the screw shield seen on another page.  I used 3.5mm rising-gate screw terminals.  I was able to get all UNO pins to the terminals using only two rows, thanks to the smaller terminal pitch (3.5 mm instead of 5.08mm).