Copyright 2021 Queenidog - All Rights Reserved
Speed Sign
Sunday, April 04, 2021
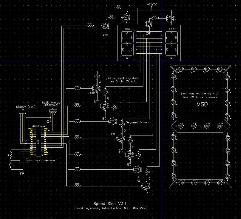
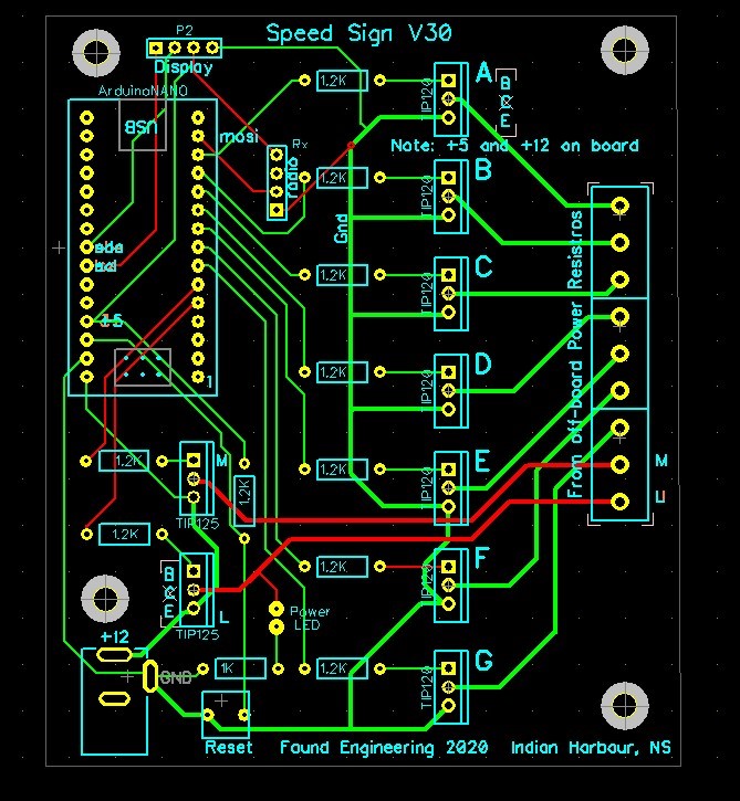
The speed limit on the highway at end of our driveway is 40 kph. I've seen cars go 80 and motorcycles even faster.   So, I'm building this speed sign to let drivers know how fast they ARE going. 

It's built in two pieces: the display, and the detector.   The detector has to be about 100 feet from display to give enough time for detector to lock on, then display the value on the sign.   The two have to operate on solar (with batteries and charger) and will communicate with each other by 233MHz radio.  (I've tested the radio portion to check feasibility.)

 
Tuesday, April 06, 2021
This project is incomplete, only 50% done.  Left to do:
👉
Breadboard Doppler sensor package  and test
👉 Test radio from Doppler package  to light display
👉 Make stand for light display
👉 Make solar charger for batteries in each piece

Optional: send speed info back to home base for data gathering, charts, etc