Sunday, August 11, 2019
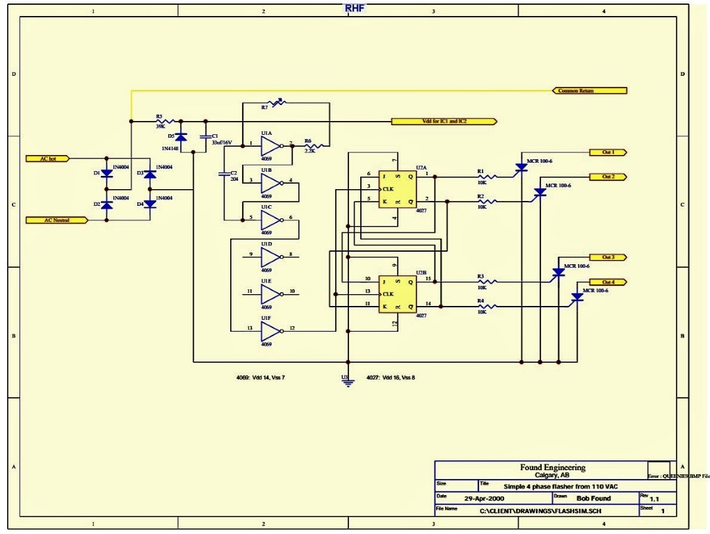
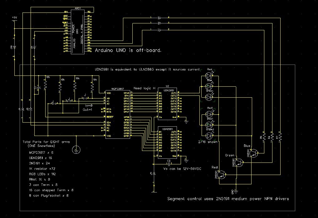
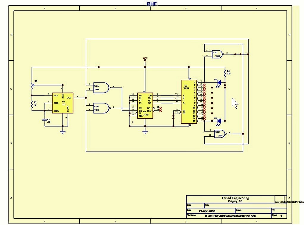
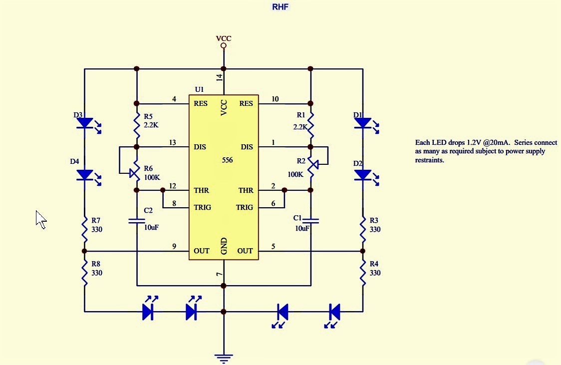
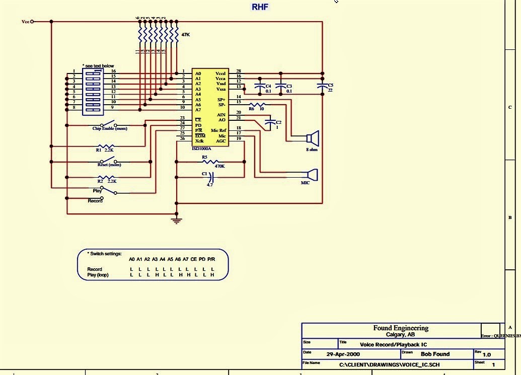
I have about 1000 circuits in a binder I started in 1982, most of them culled from magazines and books and most of them hand-drawn! The early circuits below were drawn using Protel Schematic and are just a sampling of what's available and what I've done. (I've built hundreds of circuits.)


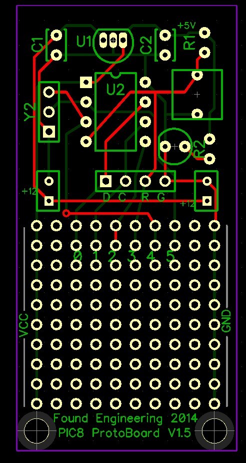
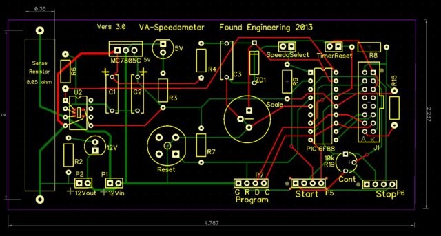
In 2010, I scrapped most ideas using integrated circuits like CMOS, TTL  and 555 timers and graduated to  Microchip PIC MCUs (micro-controller unit) for new projects. Easier to write software than doing it in hardware.

I started using Arduino products in 2018 because they are so plentiful with tons of software available.   I'm also experimenting with other MCUs like Teensy3.2, ESP8266 and ESP32, Adafruit Trinket and XIAO chips.    Some of the circuits using these MCUs are on main Engineering page (page before this one).

Hover with mouse over a photo for description.

Project List 1977-2022